各有关考生请注意
根据人力资源社会保障部办公厅《关于印发<部本级全面推行证明事项告知承诺制实施方案>的通知》(人社厅发〔2020〕110号)相关规定,定于2024年8月9日(1天)对2024年度一、二级注册建筑师资格考试应考全部科目成绩合格人员进行考后资格核查,主要对考生是否符合一、二级注册建筑师资格考试报考条件(详见《2024年度全国一、二级注册建筑师资格考试报考简章》,包含所学专业、从事建筑设计或者相关业务的工作年限等方面),填报信息、学历证书等相关材料的真实性及有效性进行核查。具体通知如下:
考后资格核查工作由各设区市建设局和人社局共同负责。
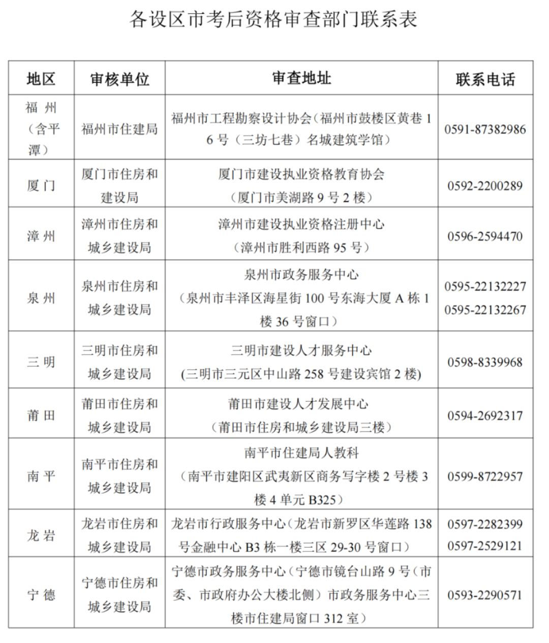
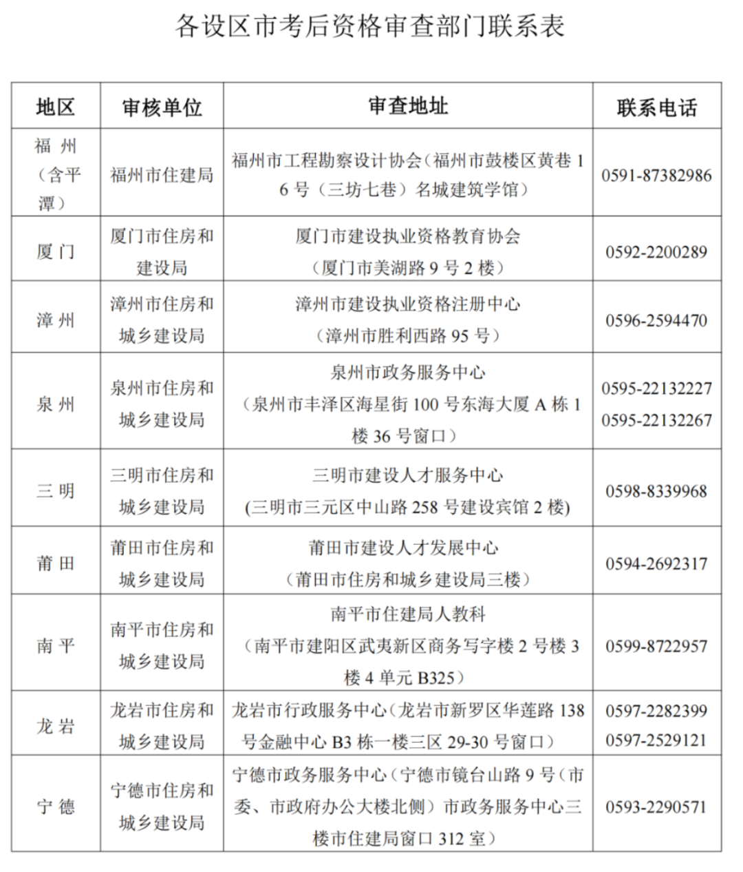
参加考后资格核查的人员须携带以下材料前往所属考区核查点(各地联系表详见附件2)进行考后现场核查:

1.《报名表》1份(登录中国人事考试网-网上报名-登录打印,须本人签名);
2.《一级注册建筑师职业实践登记手册》1份,报考人员可在住房城乡建设部执业资格注册中心网站(http://www.pqrc.org.cn/Subpage/DownLoadInfo_Form.aspx)下载《一级注册建筑师职业实践登记手册》,打印后按照职业实践内容填写,已经持有的《一级注册建筑师职业实践登记手册》可继续使用(仅限报考一级注册建筑师的人员);
3.《从事建筑设计或者相关业务工作情况表》1份(详见附件3,须本人签名);
4.学历(学位)证书原件、复印件及学历(学位)验证/认证报告复印件[仅限学历(学位)审核情况为“非系统自动审核”的人员,审核情况详见附件1];
5.按一级注册建筑师报考条件第四条款报名的需提供专业技术职务资格证书原件及复印件(仅限报考一级注册建筑师的人员);
6.按二级注册建筑师报考条件第五条款报名的需提供专业技术职务资格证书原件及复印件(仅限报考二级注册建筑师的人员)。
1.考生应认真核对报考条件,提交符合条件的申报材料。根据报名证明事项告知承诺制相关规定,报考人员不符合报考条件的,或者未在规定时间内提交资格核查材料的,按考试成绩无效处理。
2.考生不得提供虚假材料,考生有故意隐瞒真实情况、提供虚假承诺或者以其他不正当手段取得考试资格等严重违纪违规行为的,按照《专业技术人员资格考试违纪违规行为处理规定》(人力资源和社会保障部令第31号)第七条和第十条规定予以处理。